在全球化浪潮的推动下,德语作为欧洲重要的语言之一,在国际交流、学术研究和职业发展中都占据着关键地位。德福考试(TestDaF)作为衡量德语水平的权威国际考试,更是众多德语学习者通往德国留学、工作的重要敲门砖。无论你是刚刚踏上德语学习之路的初学者,还是渴望在德福考试中的进阶考生,本文都将为你全面拆解德福考试,提供实用的备考指南,助你开启高效备考之旅。

一、德福考试初印象


考试性质与用途
德福考试是由德国德福考试院统一命题、组织的全球性德语语言水平考试,其成绩在德国所有大学均被认可。无论是申请德国本科、硕士还是博士项目,德福成绩都是重要的语言证明。此外,对于计划在德国企业工作或进行国际交流的人士来说,德福证书也能为你的职业竞争力加分不少。
考试等级与水平对应
德福考试按照成绩划分为三个等级:TDN 3、TDN 4 和 TDN 5。其中,TDN 3 代表考生具备基本的德语语言能力,能够满足在德国进行一般性学习和生活的基本需求;TDN 4 表示考生具备较好的德语水平,可以顺利完成德国大学的本科专业学习;TDN 5 则意味着考生拥有非常高的德语能力,能够轻松应对德国大学硕士及以上层次的学术研究和专业交流。一般来说,申请德国大学本科通常要求达到 TDN 3 或 TDN 4 水平,而申请硕士及以上学位则大多要求达到 TDN 4 或 TDN 5 水平。
二、考试时间与报名流程
考试时间安排
德福考试在全球范围内每年举行多次,在中国大陆地区,一般每年有 3 场考试,分别在 3 月、7 月和 11 月进行。具体的考试日期和报名时间会提前在德福考试院官方网站(https://www.testdaf.de)以及中国教育考试网(https://www.neea.edu.cn)公布。考生需密切关注官方信息,提前规划好备考时间和报名计划。
报名流程详解
注册账号:考生需在德福考试院官方网站或中国教育考试网注册个人账号,填写真实准确的个人信息。
选择考试时间和地点:根据自己的备考情况和地理位置,选择合适的考试日期和考点。建议考生提前了解各考点的考场环境和交通情况,以便顺利参加考试。
填写报名信息:按照系统提示,填写详细的报名信息,包括个人基本信息、教育背景、联系方式等。
上传照片:上传符合要求的个人近期免冠照片,照片要求清晰、正面、免冠,背景为白色或浅色。
缴纳考试费用:德福考试的报名费用因地区而异,在中国大陆地区,考试费用一般为 1800 元人民币左右。考生可通过网上支付或银行转账等方式完成缴费。
确认报名信息:缴费成功后,考生需仔细核对报名信息,确保信息准确无误。如有错误,需及时联系考试机构进行修改。
打印准考证:考试前一周左右,考生可登录报名网站打印准考证。准考证是参加考试的重要凭证,考生需妥善保管。
三、考试内容与题型剖析


德福考试由听力、阅读、写作和口语四个部分组成,每个部分满分均为 20 分,最终成绩以四个部分的平均分来确定等级。下面将为你详细介绍每个部分的考试内容和题型。
听力部分
听力部分共有三篇文章,难度逐渐递增,考试时间为约 40 分钟。
第一篇:通常是一段日常对话,内容涉及校园生活、购物、旅行等常见场景。题型为选择题,要求考生根据对话内容选择正确的答案。
第二篇:一般是一篇学术讲座或访谈,主题涵盖历史、文化、科学等多个领域。题型为选择题和判断题,考查考生对文章主旨、细节和观点的理解能力。
第三篇:是一篇较为复杂的学术报告或讨论,内容更具专业性和深度。题型为填空题和简答题,要求考生准确理解文章内容并填写关键信息或回答相关问题。
阅读部分
阅读部分包含三篇文章,考试时间为 60 分钟。
第一篇:文章长度较短,内容多为社会文化类的话题,如节日习俗、传统艺术等。题型为选择题,考查考生对文章基本信息的理解和把握能力。
第二篇:文章长度适中,主题涉及学术研究、社会现象等领域。题型为选择题和匹配题,要求考生能够理解文章的细节和逻辑关系,并将相关信息进行匹配。
第三篇:文章篇幅较长,内容具有较高的学术性和专业性,如科学研究报告、学术评论等。题型为选择题和简答题,考查考生对文章深层次含义的理解和分析能力。
写作部分
写作部分要求考生在 60 分钟内完成一篇 400 字左右的文章。考试通常会给出两个主题供考生选择,主题一般与学术研究、社会热点等相关。写作任务可能包括阐述观点、分析问题、提出解决方案等。写作部分重点考查考生的逻辑思维能力、语言表达能力和学术写作能力。
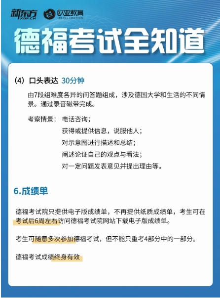
口语部分
口语部分通过计算机进行考试,考试时间为约 35 分钟。考试共包含七个任务,任务类型包括描述图片、发表观点、解决问题等。考生需要根据计算机屏幕上显示的任务要求,在规定时间内进行口语表达。口语部分主要考查考生的语音语调、词汇运用、语法准确性和流利度等方面的能力。
四、备考策略与技巧分享
基础薄弱考生备考指南
对于基础薄弱的德语初学者来说,备考德福考试需要从夯实基础入手。
词汇积累:词汇是语言学习的基础,考生可以通过背诵德语词汇书、使用词汇学习软件等方式,每天积累一定数量的新单词。同时,要注重词汇的用法和搭配,通过阅读德语文章、做词汇练习等方式加深对词汇的理解和记忆。
语法学习:德语语法较为复杂,考生需要系统学习德语语法知识,掌握基本的语法规则和句型结构。可以通过阅读语法教材、观看语法教学视频等方式进行学习,并结合语法练习进行巩固和提高。
听力训练:从简单的德语听力材料入手,如德语儿歌、德语动画等,逐渐提高听力难度。可以每天坚持听德语广播、看德语电影或电视剧,培养语感和听力理解能力。在听力训练过程中,要注重听力技巧的培养,如预测内容、抓关键词等。
口语练习:不要害怕开口说德语,可以找语伴进行对话练习,或者参加德语口语角等活动。在口语练习过程中,要注重语音语调的模仿和纠正,提高口语表达的流利度和准确性。
进阶考生冲刺高分技巧
对于追求高分的进阶考生来说,除了巩固基础知识外,还需要注重答题技巧和应试能力的提升。
模拟考试:按照德福考试的时间和要求,定期进行模拟考试,熟悉考试流程和题型,提高答题速度和准确率。在模拟考试结束后,要认真分析自己的答题情况,找出存在的问题和不足之处,有针对性地进行改进和提高。
专项突破:针对自己的薄弱环节进行专项训练,如听力中的长对话理解、阅读中的学术文章分析、写作中的逻辑结构搭建、口语中的观点阐述等。可以通过做专项练习题、参加专项培训课程等方式进行强化训练。
拓展知识面:德福考试的阅读和写作部分常常涉及学术研究和社会热点话题,考生需要拓展自己的知识面,关注时事新闻、学术动态等。可以通过阅读德语报纸、杂志、学术期刊等方式,了解不同领域的知识和信息,为考试做好充分准备。
心态调整:备考过程中难免会遇到压力和挫折,考生要学会调整自己的心态,保持积极乐观的态度。相信自己的能力,合理安排备考时间,避免过度紧张和焦虑。
五、新东方德语课程推荐
如果你在备考过程中需要专业的指导和系统的学习,新东方小语种学习为你提供了全面的德福考试培训课程。我们拥有一支由资深德语教师组成的教学团队,他们具有丰富的教学经验和深厚的学术背景,能够为你提供个性化的备考规划和专业的教学指导。我们的课程设置科学合理,包括基础课程、强化课程、冲刺课程等不同阶段,满足不同水平考生的学习需求。同时,我们还提供线上线下相结合的教学模式,方便你随时随地学习。如果你想了解更多课程详情、开班信息或预约校区试听,我们将竭诚为你服务。
备考2026年德福考试,收藏这一篇就够了!希望本文能够为你提供全面、实用的备考指导,帮助你在德福考试中取得优异成绩,顺利实现自己的留学或职业梦想。祝愿每一位考生都能在德语学习的道路上不断进步,收获满满!