法语考试A1-C2保姆级路线图,一次讲清!
新东方欧亚教育综合 | 小亚老师 2026-03-04 14:28
分享至
1.请使用微信扫码
2.打开网页后点击屏幕右上角分享按钮
法语考试A1-C2保姆级知识合集来啦!
小亚老师把法语学习和留法就业的所有关键信息都已整理成图

法语等级路径:A1到C1分别能达到什么水平
分阶段规划:从零基础到B2的时间线
主流考试介绍:DELF/DALF/TCF/TEF一次分清

法国院校排名:2026QS上榜院校+就业力排名18所

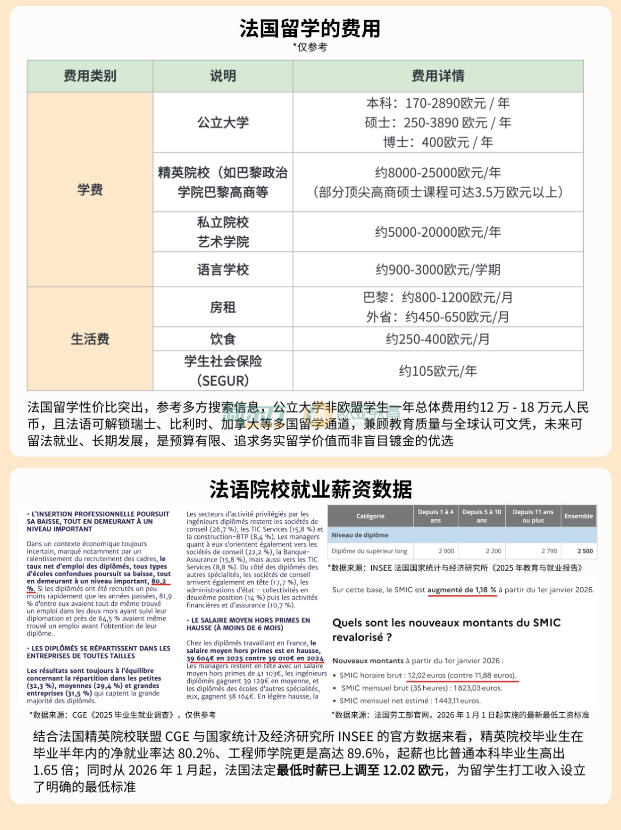
费用与薪资:公立/高商学费+毕业生起薪

求职时间线:实习要求+APS签证+就业城市
中法投资:2800家法企在华+中企在法新项目
2026,你的法语学习需要更全面的规划!
欢迎咨询小亚老师,
立刻领取【法语学习超详细资料包】+【学习规划】!
新东方小语种试听课 一键领取:
在线直播课和42座城市校区面授课的【试听体验课】!
推荐阅读
零基础到B2:一份真正“走得通”的法语学习全规划
新东方法语0基础网课推荐:2026春季班招生中
版权及免责声明
①凡本网注明"稿件来源:新东方"的所有图文、音视频等内容,版权均属新东方教育科技集团(含本网和新东方网)所有,未经本网协议授权不得转载、链接、转贴或以其他任何方式复制、发表。经授权使用时必须注明"稿件来源:新东方",违者本网将依法追究法律责任。
②本网未注明"稿件来源:新东方"的内容均为转载稿,本网转载仅基于信息传递之目的,并不表示认同其观点或证实其真实性。如拟从本网转载使用,必须保留本网注明的"稿件来源",并自负版权等法律责任。如擅自篡改为"稿件来源:新东方",本网将依法追究法律责任。
③如本网转载稿涉及版权等问题,请作者见稿后在两周内速与新东方网联系,邮箱:adm@xdf.cn。