想去韩国留学,体验地道的韩语环境?
想在风景如画的校园里,结识来自世界各地的朋友?
正在规划2026年学业的你,千万不要错过这所离首尔超近的重点国立大学——江原大学(KNU)!
今天就带大家深扒一下,为什么这里是学习韩语的绝佳选择!?
江原大学(Kangwon National University)
✅ 重点国立大学:1947年建校,历史悠久,是代表韩国的名门大学之一。
✅ 地理位置优越:位于江原道春川市,距离首尔仅1小时车程,既能享受首都圈的便利,又能拥有舒适的学习环境。
✅ 就业竞争力强:就业率表现非常亮眼。
✅ 国际化视野:拥有19所学院、93个学科,与全球60个国家的360所大学有海外交流,这里就是你的世界窗口!

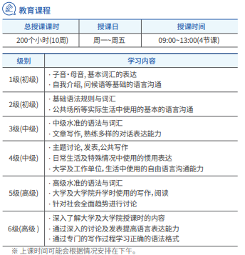
课程设置,从零基础到高阶大神
无论你是韩语小白,还是想冲击TOPIK高级,这里都有适合你的课程!
总授课时长:200个小时(10周),周一至周五,每天4节课(09:00-13:00),高强度沉浸式学习。
分级教学:从1级(初级)到6级(高级),科学分班。
初级:搞定发音、自我介绍,适应韩国生活。
中级:掌握多样表达,能进行日常及特殊情况下的流畅沟通。
高级:深入探讨社会趋势,具备大学/研究生水准的学术韩语能力。
特别活动:除了上课,还有1:1互助活动(和本校大学生搭档)、口语社团、写作社团,让你告别“哑巴韩语”!

超给力的奖学金制度
留学预算有限?别担心,江原大学非常惜才!
成绩优秀奖 & 全勤优秀奖:只要你学得好、不翘课,就有奖励!
学费减免:
江原大学学位课程在读生,学费最多减免20%。
授本课程2个学期以上,4级结业且出勤率80%以上,学费最多减免50%。
最重磅的是:升学本科/大学院时,持有TOPIK成绩,学费最多可100%减免!(具体以学校最新政策为准)
不仅是学习,更是生活
留学生活怎能枯燥?江原大学带你玩转韩国!
文化体验:跆拳道、韩国料理制作、乐天世界游玩、江原道海边旅行……课本之外,全是精彩!
住宿无忧:拥有全国规模最大的宿舍(可容纳7000名),国际留学生宿舍环境舒适,双人间约700,000韩元/4个月,性价比超高!
设施齐全:校园内有邮局、文具店、书店、餐厅、咖啡厅、健身房、游泳池,生活极其便利。
? 2026年日程表(抢先看!)?
准备申请2026年课程的小伙伴,请拿小本本记好时间:
春季学期:3.09 - 5.15
夏季学期:6.08 - 8.14
秋季学期:9.07 - 11.18
冬季学期:12.07 - 2027.2.17
(注意:根据各国申请签证所需时间,可能会提前截止日期,建议尽早准备!)

如何申请?
申请资格:高中学历或同等学力以上者。

申请流程:提交资料 ➡️ 审核 ➡️ 缴纳学费 ➡️ 颁发入学许可书 ➡️ 申请签证 ➡️ 入境上课

费用参考:
注册费:70,000韩元(不可退还)
学费:1,400,000韩元/1学期
医疗保险费:62,000韩元/6个月
你的韩国留学梦,从江原大学开始!在这里,你收获的不仅是一门语言,更是一段闪闪发光的人生经历!
欧亚教育是新东方集团旗下专注于欧洲、亚洲国家/地区留学申请和第二外语培训(包括日、韩、德、法、西、意、俄等)的专职机构,在北京、上海、广州、深圳、武汉、南京、长沙、西安、郑州等42个内地城市设有语言培训和留学服务中心,并在日本东京及中国香港设有全资子公司及语言学校。如果想了解更多韩语课程信息,欢迎咨询!
(本文信息源自江原大学官方资料,具体政策请以学校最新发布为准。)