各位韩语学习者请注意!大家翘首以盼的2026年上半年韩国语能力考试(TOPIK)日程终于官宣了。
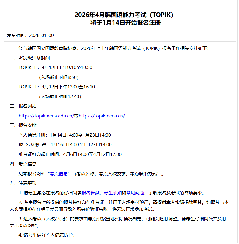
根据教育部教育考试院发布的最新通知,第99届TOPIK考试将于2026年4月12日举行,而报名工作即将在1月14日启动。
这次考试对于计划申请下半年韩国留学,或者急需语言证书求职的同学来说至关重要。为了不让大家错过关键节点,小亚老师为大家梳理了详细的“作战计划”。
一、 关键时间轴:定好闹钟,切勿错过
TOPIK考位向来紧俏,尤其是热门考点,往往是“手慢无”。请务必牢记以下时间点:
1. 个人信息注册阶段:
时间: 2026年1月14日 14:00 —— 1月23日 14:00
注意: 即使你之前考过,建议也提前登录检查账号状态;新考生必须在此期间完成注册,上传电子照片。
2. 报名及缴费阶段(拼手速时刻):
时间: 2026年1月16日 14:00 —— 1月23日 14:00
策略: 建议提前规划好首选和备选考点,并在报名开启第一时间登录系统抢占考位。
3. 准考证打印:
时间: 2026年4月6日 14:00 —— 4月12日 17:00
4. 正式考试日:
日期: 2026年4月12日(周日)
TOPIK I (初级):上午 9:10 - 10:50
TOPIK II (中高级):下午 13:00 - 16:10

二、 报名细节与避坑指南
在往年的报名中,总有同学因为一些小细节导致报名失败或无法入场,以下几点请务必注意:
照片要求严格:报名时提供的照片将用于准考证和入场身份验证。请务必使用本人近期、清晰、标准的证件照。如果照片与本人实际相貌差异过大(如过度修图),可能导致无法入场。
官方报名通道:请认准唯一官方报名网站:[https://topik.neea.edu.cn/](https://topik.neea.edu.cn/) 或 [https://topik.neea.cn/](https://topik.neea.cn/)。
考点防疫与规定:虽然大环境已放开,但不同考点(高校)可能有特定的入校要求,请在报名前仔细阅读目标考点的具体公告。
三、 寒假备考:如何利用这三个月?
从现在到4月12日,我们还有整整三个月的黄金备考期,其中还包含了一个完整的寒假。如何利用这段时间实现分数最大化?
1. 初级考生(目标1-2级):
重点: 词汇量积累与听力磨耳朵。
策略: 利用寒假集中刷完初级核心词汇,多做真题听力,适应语速。新东方的初级T1-T2寒假班,能帮你系统梳理语法框架,避免碎片化学习的盲区。
2. 中高级考生(目标3-6级):
重点: 写作输出与长难句阅读。
策略: TOPIK II 的难点在于写作和阅读量。建议每天坚持阅读韩语新闻或专栏,提升阅读速度。
特别推荐: 我们的TOPIK考试写作专项班,专门针对53、54号大作文进行逻辑训练和模板拆解,帮你攻克这一失分重灾区。
四、 新东方韩语,助你一臂之力
面对即将到来的考试,如果你感到迷茫,或者自制力不足,新东方韩语寒假班将是你坚实的后盾。
全级别覆盖:无论你是零基础备考TOPIK I,还是冲击TOPIK II 高分,我们都有对应的T1-T6级别课程。
专项强化:听力、阅读、写作三大板块专项特训,哪里薄弱补哪里。
模拟实战:课程中穿插真题演练与模拟考,让你提前适应考场节奏,缓解考试焦虑。
每一次考试都是一次成长的契机。2026年的春天,希望大家都能拿到心仪的成绩单,去往想去的地方。
关于报名流程的细节疑问,或者想了解适合自己的寒假备考课程,欢迎添加新东方小助手进行咨询。
让我们一起努力,相约4月考场!加油!화이팅
推荐阅读