11月的EJU已经画上了句号。接下来和老师一起结合新考纲回顾一下本次文数以及文综的考点,以便帮助同学们后续更高效地备考~~
一、文数篇
1、考纲解密
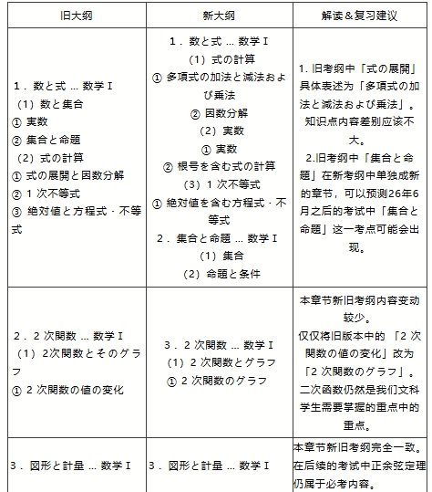
本次文数可以说是近几年比较简单的一次了,相较于理科数学来说,我们文科的宝宝们可以偷笑了,没有特别复杂的计算,知识点中规中矩。相信大家只要基础扎实,「満点を取る」一定不是梦。
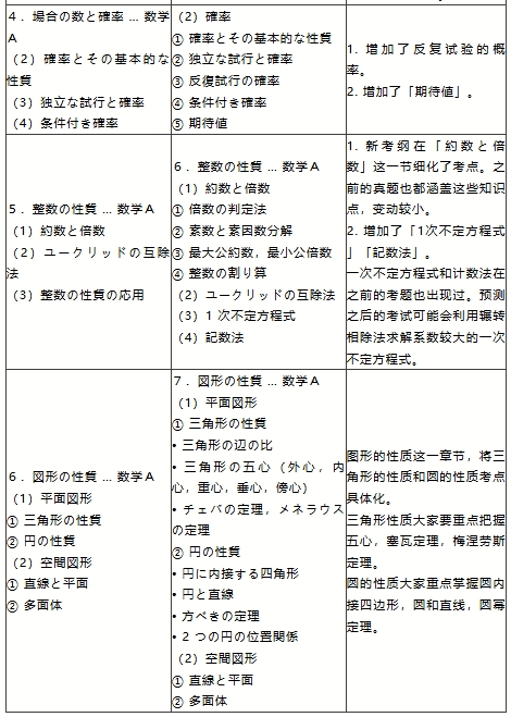
总体来看,文数考纲变动不大,大家注意掌握概率中期待值的计算。


2、真题解读
【第Ⅰ题】
1-1二次函数:平移求函数解析式
1-2排列组合:抽卡片
二次函数考察平行移动求解析式问题。属于常规考点。平移后的二次函数顶点在给定的直线上,可以利用顶点式直接表示出移动后的函数的解析式(含参数)。第二问利用题目给的移动后的函数图像被x轴截得的线段长度表示出此时的交点坐标,将交点坐标带入(1)问得到的解析式就可以求出参数,从而得到平移后的函数解析。第二题考察概率与组合。七张卡片取出两张后将较大的数字计为a,放回在取两张将较大的数字计为b,两次试验独立,考察概率的性质。
【第Ⅱ题】
2-1数与式:解方程 因式分解
2-2二次函数:交点个数问题
数与式这题考察了多个未知数的因式分解,用到我们上课讲的按照某一个字母降幂排列之后在分解,这道题就迎刃而解了。本章大家要重点复习因式分解的几种类型题。
考察二次函数和直线的位置关系(交点个数问题)。这个题的整个计算过程需要活用判别式。也是常规问题,只要大家二次函数基础够扎实,这两个二次函数都可以稳稳拿下。二次函数后续复习重点可以放在平行移动,最值讨论,求解析式和与一元二次方程不等式结合等知识点上。
【第Ⅲ题】
进制:进制的转换
考察了进制,这个题和过去问考察的内容相似度极高。大家一定好好利用过去问。这一题没有出现之前考频较高的约数倍数,而是整个考察进制。在结合我们的新考纲中出现「计数法」。大家后续可以着重复习计数法(含小数)。
【第Ⅳ题】
图形和方程式:正余弦定理
考察正余弦定理,还考察了利用三角形面积算内切圆的半径。我康康是谁还没记住算三角形面积的五个公式(文)??图形的性质与计量大家除了正余弦定理重点复习以外,也要掌握新考纲新加的「五心」以及圆的性质细化的圆幂定理等。
结语:综合新考纲和本次考试真题可以推测,未来文科数学的命题方向不会出现太大的变动,同学们只要稳扎稳打,扫清知识盲区,提高计算能力和解题速度,拿满分一定不是梦~
二、文综篇
1、考纲解密
首先,担心考纲变化的同学可以先放心了,新考纲从内容上并没有很大的改变,只是根据新学习指导纲领重新匹配了各板块的名称。例如将以前的【现代国际社会】板块的内容分到了现代社会,经济和政治中。
如:原考纲的现代国际社会中的【南北问题】分到了新考纲中的现代经济下国际经济板块中。而这本来就符合我们平时上课的内容安排,相信老学员并不会感到违和感。
出题范围上并没有新增或者削减的内容,所以有可能会参加25年和26年考试的同学不用担心会面临两种考纲下不同范围的尴尬。
预计将来会从出题的综合性和细致度上有所改变,其实在近年考题中已经能发现这一倾向。接下来我们结合今年11月份关东卷的考题,来分析一下各板块重难点,为大家今后备考提供一些方向。
2、试题解读
【经济】
从今年11月份考题来看,经济仍然是重中之重,有14道题出现。
其中高分值的题目涉及考点有:
经济学说-李斯特
市场经济-曲线移动
经济主体-可支配收入的计算及股份有限制公司国民经济-实质经济成长率的计算及景气动向指数
金融-金融政策及金本位制度
财政-财政支出的占比
日本经济-GHQ战后民主化改革政策
以上这些题目均为我们平时课上反复提及和练习的内容,且不同于去年选项描述复杂,只要上课认真听讲的同学应该都能一眼锁定正确选项。
但同时也出现了让大家摸不着头脑的题目。例如要根据外汇交易占比判断国家,日本服务业收支中需要判定的不是观光收支而是知识产权收支,出题人刻意绕开了我们熟悉的内容。今后类似这种【出其不意】的问法估计还会出现,对知识的熟悉度要求越来越高。
【政治】
政治板块题目数量不多,但基本上都是高分值题。
如民主政治思想,新人权,地方自治,选举的规定,排他性经济海域,法官的独立性
其中首次考察到了内阁总理大臣对国务大臣的追溯同意权。尽管不是日本政体部分常见考察,但也属于考纲范围内的内容,会占有一定分值。这就要求以后我们在学习时,不能仅关注“热门“知识点,就像我们在课上反复说过的,“政治经济部分皆为重点“。大家千万不能存侥幸心理。
【历史】
历史近年出题数量都不多,今年的题目也都难度不大。涉及到的考点有日清战争,美国领土的扩张,19世纪中期的欧洲,冷战,和常见的时间排序题。需要注意的是,在这次新考纲中明确的罗列出了【民族纷争】这一内容,去年的考题中就出了一道让很多同学直呼偏的【库尔德人】。建议大家在平时学习的时候也要多关注时政热点,将书本中的知识与时事联系在一起理解记忆。
【地理和社会】
最后,到了最让大家头疼的地理和社会板块。这个老师证明,绝对不是大家找借口,这个板块全拿下来,确实有难度。主要难在出题范围广,问法综合灵活。例如今年并没有出现大家熟悉的欧洲,美国,而是问到了非洲4个国家的粮食生产问题。在正确定位国家位置的前提下,还要对粮食生产分布特点有所了解才能做出。但这样的题大家不用担心,难倒的不止你一个人,大概率是零分或低分处理。大家真正需要注意的是常出的气候,时差问题,这些常出场”老演员“我们可不能错过拿分。
结语:综上所述,新考纲并不会带来很大的内容变动,今年考试难度也跟以往持平。依然是政经占绝大部分高分值题目,地理结合历史背景,和数据综合灵活出题。我们要做的就是以不变应万变,要想拿高分,要在基础的常出考点上做到零失误,在此之上更加细致地拓宽知识盲区。静下心来,跟着老师踏踏实实地学习,相信明年考场上的你一定是充满自信的~
结语
近几年的考题当中不难看出新考纲的影子,文数和文综各科题目都在不断调整。随着各科的难度逐步增加,想要去日本留学的同学一定要早做准备。想要轻松获得类型题目和读题、解题技巧,复习不踩坑,就来前途塾吧~老师在这里等你呦(。・ω・。)ノ♡
如果学生们对日语感兴趣,可以定制日语专属精品课程,量身定制适合的学习方案,激发学习兴趣,学生们将在轻松愉快的氛围中掌握语言学习的技巧和方法。
如有任何疑问或需要更多信息,请随时联系新东方欧亚教育!